北京疫情,刚看到些曙光
结果又新增社会面病例
这也再次为我们敲响警钟
疫情防控绝不能丝毫松懈
而因为疫情防控
近期,又有不少景区开放情况发生变化
文旅君在这里进行了汇总
望大家相互转告!
特别提醒
3岁以上儿童进入北京市属公园须查验健康宝和核酸证明。
根据畅游公园微信公众号发布的最新《入园游览防疫查验须知》可知:进入市属公园、中国园林博物馆和国家植物园游览参观时,须按规定测量体温、查验健康宝绿码和72小时内核酸检测阴性证明,门区验码查核酸方法小贴士奉上。

▲(图源:北京市公园管理中心)
北京清河万象汇
已恢复营业
6月22日上午
北京清河万象汇发布通知
即日起暂停营业
随后,再发通知,已配合完成防疫工作
于6月22日12:00起正常营业

北京环球度假区
6月25日起恢复开放
6月22日,北京环球度假区宣布
北京环球影城主题公园将于6月25日起
逐步恢复限流开放

这些景区和场所关闭
国家图书馆少年儿童馆
6月22日起
国家图书馆少年儿童馆暂停开放
具体恢复开放时间另行通告

银山塔林
受雨天天气影响
银山塔林于6月22日-24日
暂时关闭三天

北京市劳动人民文化宫
北京市劳动人民文化宫
将于6月24日至27日封闭古建中心区
25日全园闭园

上方山国家森林公园
上方山国家森林公园因设施维护
于6月20日-24日闭园5天

黄花城水长城
因疫情防控需要
6月21日起
黄花城水长城景区暂停对外接待
闭园期间不接待任何游客
恢复时间另行通知
黑龙潭风景区
黑龙潭风景区自6月18日起
临时闭园
恢复开放日期另行通知

国家植物园(南园)展览
温室开放时间调整
6月20日起
国家植物园(南园)展览温室
每周一上午暂停开放
中午12时恢复开放

西城区文化馆暂缓开课
西城区文化馆
原定于本周五、周六开班的晚间课堂
周末课堂暂缓开课
香山公园游览索道
6月20日停止运营

北京永定河休闲森林公园
暂停搭建帐篷、铺设野餐垫聚餐
北京经开区政务服务中心
暂停现场业务办理

这些景区和场所恢复开放
雾灵西峰景区
北京密云·雾灵西峰景区(高山滑水)
将于6月23日恢复开放

雁栖湖景区
北京雁栖湖景区
于6月22日起恢复营业

北京中间美术馆
中间美术馆
于6月22日重新开馆

北京园博园
北京园博园
已于6月21日恢复开放
莲花池公园
莲花池公园于6月20日开园

天通苑文化艺术
中心365影院
6月20日起
天通苑文化艺术中心365影院
正式恢复营业
天门山风景区
天门山风景区
于6月18日开园

怀北漂流
怀北漂流于6月17日正式开业
仅开放漂流项目
露营及其他项目开放时间
将另行通知

乐谷银滩景区
6月16日起
乐谷银滩景区恢复正常接待服务

这些演出运营调整
中国儿童艺术剧院
部分演出取消
6月25日、26日
中国儿童艺术剧院
以下演出活动取消

北京京剧院
6月25日演出延期
原定于6月25日19:30
在长安大戏院举办的
“李脉相承宇中不同”侯宇专场演出
——京剧《盗草》《李逵探母》
延期至7月30日19:30
天桥剧场芭蕾舞剧
《花一样开放》部分场次取消
原定于6月25日19:30
在天桥剧场演出的剧目
中央芭蕾舞团《花一样开放》演出取消
该剧6月23日、24日场次演出
正常进行

保利剧院部分演出取消
原定于7月1日-3日上演的
由中央芭蕾舞团演出的芭蕾舞剧
《红色娘子军》演出取消

受疫情影响
改期于7月7日-9日
在北京保利剧院上演的话剧
《无人生还》演出取消
中国国家话剧院
《红色的起点》演出变更
原定于6月22日-26日
在国家话剧院上演的话剧
《红色的起点》5场演出
变更为8月17日-21日6场演出

北京欢乐谷大型东方神话秀
《金面王朝》暂停演出
6月15日起
大型东方神话秀《金面王朝》暂停演出
恢复公演时间另行公告
国图艺术中心
近期活动取消
根据疫情最新防控要求
国图艺术中心原定于
6月17日、19日、24日、26日的活动取消

吉祥大戏院
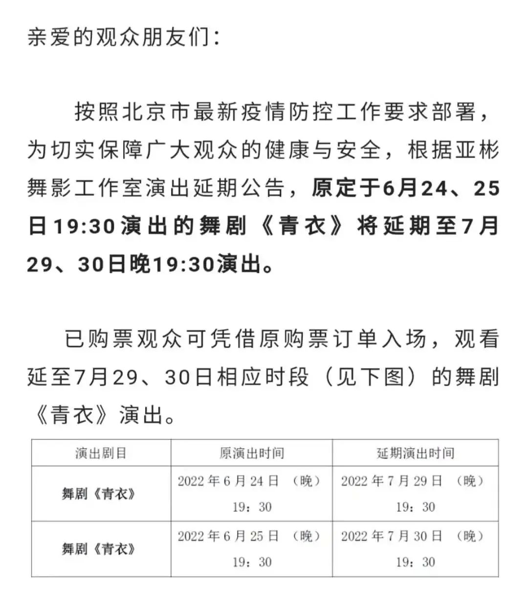
演出舞剧《青衣》延期
原定于6月24、25日19:30
在北京吉祥大戏院演出的舞剧《青衣》
将延期至7月29、30日晚19:30演出

北京展览馆剧场
演出延期
原定于6月25日-26日
在北京展览馆剧场举办的
《快乐童年•超级马戏—2022马戏小丑嘉年华》
演出延期至10月6日15:30、19:30
10月7日10:00、13:30共四场依次举办

这些公交运营调整
自6月26日起,调整Y38路

自6月26日起,新开C118路

自6月22日首班车起
945路、643路分别甩部分车站
自6月22日起
延长通12路运营时间
