一、制定背景
为贯彻落实《国务院办公厅关于进一步释放消费潜力促进消费持续恢复的意见》北京培育建设国际消费中心城市实施方案(2021-2025 年)》等文件要求,立足首都发展实际,北京市文化和旅游局制定了《北京市扩大文化和旅游新消费奖励办法》(以下简称《办法》),拟对文化和旅游新消费项目按照销售收入或者营业收入进行奖励,加大文旅消费供给侧改革力度,丰富文旅产品供给,实现文化和旅游的高质量发展。
二、智能科技领航
1.支持开发弘扬中华优秀传统文化的旅游消费新产品
该条聚焦中华优秀传统文化及首都文化的活化利用。鼓励旅行社等市场主体,深入挖掘北京历史文化名城资源,通过整合古都文化、红色文化、京味文化、创新文化,推动文化资源向深度体验型旅游线路产品转化。
2.支持科技赋能旅游消费新场景
该条聚焦科技赋能,鼓励旅游景区、文博场馆、科技公司等市场主体运用前沿技术开发兼具数字、绿色、智能特征的创新型旅游消费场景。一方面,支持运用新技术构建新型旅游消费场景;另一方面,推动传统空间通过数字化改造、绿色低碳升级、智能交互设计等提质增效。
3.支持发展“文旅+”“+文旅”的旅游消费新业态
该条聚焦产业融合,鼓励旅游休闲街区、文旅体验基地、旅游度假区等市场主体以文化和旅游领域国家级相关品牌称号为载体,以场景共塑、品牌共建、资源共享为核心,深化与工业、体育等领域的融合创新,培育融合型标杆项目。
4.支持推出“北京礼物”新商品
该条聚焦“北京礼物”。鼓励各类文创产品和旅游商品设计、制作公司等市场主体,以特色化、高端化、精品化、国际化、时尚化为导向,推出创意新、设计新、材料新、工艺新的旅游商品和文创产品并加入“北京礼物”体系,推动“北京礼物”向代表首都文化形象的城市礼物跃升。
三、主要奖励方式
奖励资金以自然年度划分,当年征集上一年度已营业和销售的项目,进行事后奖励。
每年奖励上一年度的项目不超过40个,单个项目奖励资金不超过100万元。
四、特色亮点
1.创新是核心点
《办法》以创新为核心,分别从新产品、新场景、新业态和新商品等“四新”领域进行引导和鼓励,激发市场创新活力。
2.奖优奖强是侧重点
《办法》以奖励为主,侧重“奖优奖强”,不同于扶持资金和普惠性政策。通过较大力度的资金奖励,推出一批品牌号召力强、市场影响力大、示范带动作用强的优质项目,进一步壮大旅游市场经济,助力北京建设成为国际一流旅游城市和全球旅游目的地。
3.促消费是落脚点
《办法》主要目的是释放文旅消费潜力,最终落脚点在于促消费。正因为此,单个项目的奖励金额要按照实际的促消费效果即销售收入或者营业收入的比例确定,最终实现“以奖促消、以消哺产”的产业闭环,为北京建设国际消费中心城市提供可持续的内生动力。
五、关切回应
1.如何申报
北京市文化和旅游局每年通过官方网站发布项目征集公告,明确申报的时间、方式、材料和流程。申报单位需密切关注公告,在规定时间内(错过申报时间无法补报),通过指定的方式提交申报材料。提交后,建议保留好相关凭证,以便后续查询和跟进。申报单位应对申报材料的真实性负责,提供虚假材料会导致申报资格被取消,甚至面临法律责任。
2.如何获得奖励资金?
北京市文化和旅游局将组织开展申报资料审查和项目评审工作。评审将依据项目的创新性、示范性、社会效益和促消费效果等标准进行综合评定。对于入选项目,北京市文化和旅游局将按照程序和要求拨付奖励资金。奖励资金的拨付时间会在后续相关通知中说明。
3.哪些单位可以申报?
申报单位应是在北京地区注册且具有独立法人资格的企业。有下列情形之一的不得申报:一是申报单位涉嫌违法犯罪,正在接受相关部门立案调查的;二是申报单位存在严重违法失信情形的;三是同一项目已享受市级相关资金支持的;四是有知识产权争议的。
4.可以同时申报多个项目吗?
同一申报单位可同时申报多个项目,但同一项目只能申报“ 新产品 ”“ 新场景 ”“ 新业态”和“新商品”其中一类,不能同时申报多个类别。
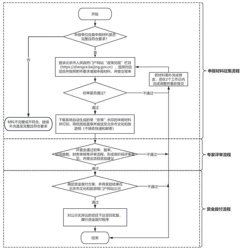
5.申报、评审及拨付奖金流程图
为帮助申报单位清晰掌握政策申报全流程,现将项目申报、评审及资金拨付全流程梳理为可视化流程图(如下),申报单位可对照公告中申报材料要求同步查阅,确保申报工作高效推进。
